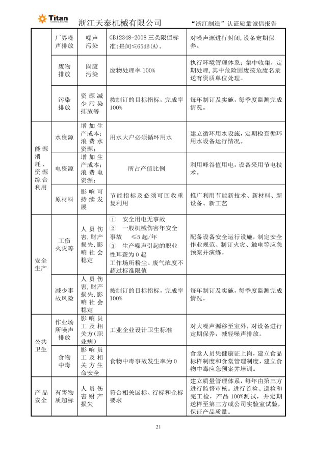
首页
Home
产品中心
Product
割草机系列
>
XTBC 508-JN
XTBC 508-XT-1
XTBC 508-XT-2
XTBC 430-TN
XTBG 430-TN
XTBC 430-K
XTBC 139
XTBG 139
XTBC 139A
XTBG 139A
绿篱机系列
>
XTHT 340
XTHT 340A
油锯系列
>
XTCS 598
XTCS 565
XTCS 493
XTCS 5820
XTCS 402
XTCS 2512
地钻系列
>
XTGD 508-2
水泵系列
>
XTWP 508-15B
吹吸机系列
>
XTBV 3405
天泰科技◎精诚制造
了解详情
招商加盟
Business
关于我们
About
新闻资讯
News
服务支持
Service
联系我们
Contact
2020质量诚信报告
更新日期:2020年12月19日
上一篇:2020社会责任报告
下一篇:责任报告
返 回
招商加盟
关于我们
企业简介
企业文化
发展历程
企业资质
员工天地
联系我们
最新资讯
公司动态
行业新闻
视频中心
招贤纳士
人才战略
职位空缺
服务支持
售后服务
资料下载
浙江天泰机械有限公司
浙江省武义县壶山街道莹乡路87号
400-158-1088
联系方式
合作发展
浙江天泰
百度搜索
Copyright XITAI ALL RIGHT RESERVED
浙ICP备09062266号-2
网站建设:
喜泰